Файл:BK0010-Dialog82-Puschino-page25.png
Размер этого предпросмотра: 800 × 465 пкс. Другое разрешение: 1050 × 610 пкс.
Исходный файл (1050 × 610 пкс, размер файла: 35 Кб, MIME-тип: image/png)
Краткое описание
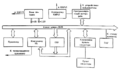
Всесоюзная научно-техническая конференция по проблемам создания индивидуальных диалоговых систем на базе микро-ЭВМ (персональные компьютеры). Диалог-82-Микро. Тезисы докладов. Пущино, 1982 г. стр.25
Рис. Структурная схема микро-ЭВМ "Электроника БК0010"
История файла
Нажмите на дату/время, чтобы увидеть версию файла от того времени.
| Дата/время | Миниатюра | Размеры | Участник | Примечание | |
|---|---|---|---|---|---|
| текущий | 03:42, 23 января 2026 | 1050 × 610 (35 Кб) | Nzeemin (обсуждение | вклад) | Всесоюзная научно-техническая конференция по проблемам создания индивидуальных диалоговых систем на базе микро-ЭВМ (персональные компьютеры). Диалог-82-Микро. Тезисы докладов. Пущино, 1982 г. стр.25 Рис. Структурная схема микро-ЭВМ "Электроника БК0010" |
Вы не можете перезаписать этот файл.
Использование файла
Следующая страница использует этот файл: